This thread has been locked.

If you have a related question, please click the "Ask a related question" button in the top right corner. The newly created question will be automatically linked to this question.

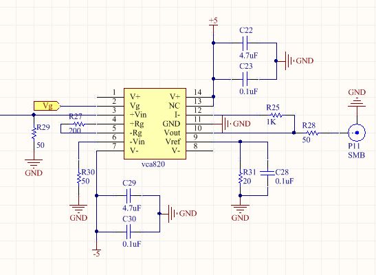
苦命的VCA820

Other Parts Discussed in Thread: VCA820

VCA820按照PDF的图为啥不出来,有做出来的吗?求电路图一份