This thread has been locked.

If you have a related question, please click the "Ask a related question" button in the top right corner. The newly created question will be automatically linked to this question.

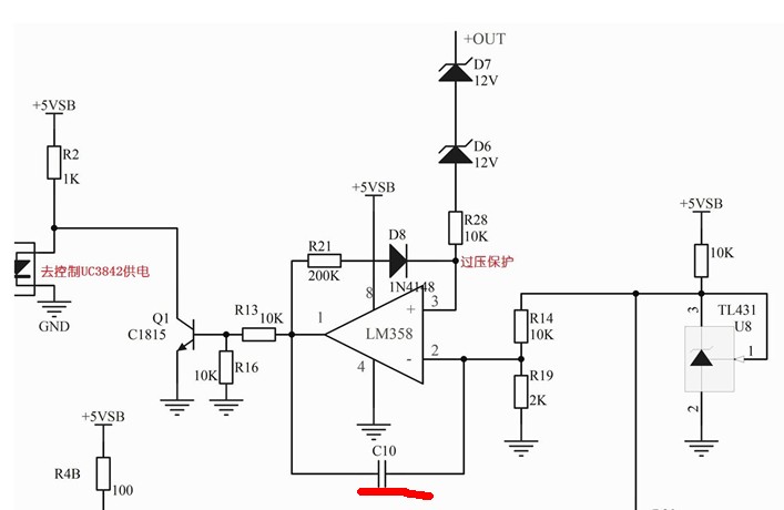
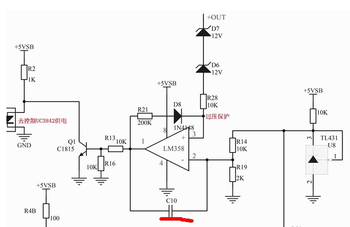
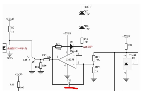
LM358问题

网友 crazy2012  在21icBBS "模拟技术" 论坛问以下问题:

http://bbs.21ic.com/icview-626128-1-1.html

请问上图中C10 所起的作用