您好:
我要测试的信号比较微弱, uA级,频率在200M ,要做1000倍放大,该如何设计,非常感谢!
This thread has been locked.
If you have a related question, please click the "Ask a related question" button in the top right corner. The newly created question will be automatically linked to this question.
因为输入是电流信号,一般在放大时用采样电阻把电流信号转化为电压信号,如果您选用了较小的电流采样电阻,为达到所需的输出电压幅值,就需要更高的增益;反之,选用较大的电阻会降低对增益的要求。
从LMH67602的datasheet中Figure 7可知,其小信号单位增益带宽为1.8GHz左右,则对200MHz的输入信号,单级最高增益为1.8G/200M=9。
对1000倍放大要求:9*9*9=729,可用三级放大的形式实现729倍增益,其余增益通过增大电流采样电阻实现。
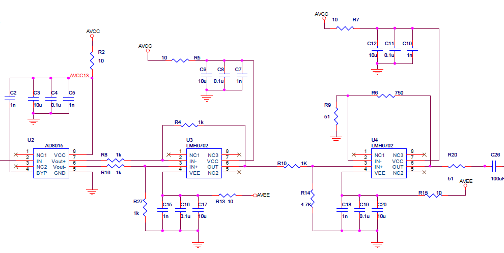
以datasheet的Figure 26为例,需要有:
eq1: Vin=Iin*Rin;
eq2: Rin=Rg||Rf;
eq3: Rf/Rg<9 (假设三级放大实现)
满足这三个等式即可。
可设置R6=350欧,R5=50欧,R14=(R5||R6),其实最好的办法是R6=237欧姆,当然R5也要相应更改,但是这样的电阻不是标准电阻,你需要串联拼凑,简单一点就采取R6=350欧姆,这样高频特性稍有损失,但也可大致满足需求
您好:
R14=(R5||R6) == 43 ,而前段输入电阻 R10=1K ,这样输入信号经过分压后是不是很小 ,非常感谢!
另外,我在datasheet上 看不到频率 与反馈电阻的对应图表,请指出在哪业,非常感谢!
第五页有频率与增益曲线图,频率域反馈电阻没有对应图表。电流型运放都会给出反馈电阻的推荐使用值,而这款芯片的推荐值是237欧姆,太大则抑制带宽,太小则容易震荡
R10 为什么非要选1K呢?或者说R5为什么是51欧呢?
你确定是电流输入吗? 你现在在输入处已经有5.7k/4.7=1213,的跨阻增益,
而且你的R6/R5偏大,会造成衰减和失真的。
你好:
图不是我设计的,刚接手这块板子,R10 为什么不可以去掉,R9=51欧可以改得小些保证 R6在300欧姆左右吗,另外如果放大倍数做到 15--20 ,这个电路该怎么调? 非常感谢!
您好:
针对我的电路图(PCB暂时无法改动,项目紧急),只有两级放大,我选用 OPA847 替换LMH6702 后将增益设为20 ,是否可行,非常感谢!
Carter Liu
请问LMH6702 datasheet 中波特图 5页,纵坐标怎么是0 ,-1,-2 ,而这个图是Non-Inverting Frequency Response ,另外 我觉得众坐标值应该是 0,-20,-40 这样的单位跨度吧,请详细指教,非常感谢!
您好!电流反馈运放跟电压反馈运放波特图稍有差别,电流反馈运放增益一般设定较低,基本达不到-20,-40db的放大倍数;对于固定的反馈电阻,改变增益对带宽几乎没有什么影响;这里的0,-1,-2我感觉没有什么意义,因为在幅频曲线上已经给出了固定的增益Av=1,2,4,10
您好:
非常感谢您的回复,再问您一下,电压反馈和电流反馈都应用在什么场景,我们要做的是光信号检测,放大后送给AD,这样用什么反馈好些!
您好,光信号检测正适合使用电流反馈型运放,电压反馈应用在普通的电压放大场合,输入阻抗较高,利于检测电压信号;电流反馈多用于高频小信号检测,尤其是信号源内阻较大的小信号,其带宽基本不受增益限制
您好:
我们的设计如上述电路图,还有一级与U4同样电路的放大器,整板只有两级放大,每级需要放大15倍以上,而LM6702 增益在10以上带宽减小很多,而且datasheet没有详细描述增益>10 的相关参数。 请问使用在两级放大情况下怎么调试比较合适,另外如果改版使用THS3202是否更合适些!使用两种器件需要注意些什么问题? 非常感谢!
您好,根据伯德图来看,同相放大增益为10的时候其带宽可达到300M,而反相放大则带宽限制较小,因此两级放大建议都使用反相放大,为提高放大倍数而不引起震荡,可以适当降低一点反馈电阻,但注意反馈走线一定要短,若有震荡迹象则加电容做相位补偿。THS3202更佳。注意布线要尽量短,信号输入端附近不要铺铜,采用高精度低温票电阻
您好:
手上只有 OPA847 , 使用OPA847 替换LMH6702 是否可以,还需要调节哪些参数?非常感谢!
OPA847在使用的时候增益要高于不低于12才能稳定,因此设定增益时要注意;另外其SR为950v/us,你计算一下能否满足要求
Carter,您好:
我的电路图需要改版设计,请帮忙分析第一级是否需要做差分转单端不放大,后三级做放大,放大倍数如何设置好,逐级增大还是做成一样的,是否可以利用可调电位器做成放大倍数可调的放大板,放大板的整体噪声如何设计 ?非常感谢!
您好!
我认为您可以第一级差分转单端放大10倍,后2级各放大10倍,这样满足了1000倍的放大;可以都使用LMH6702,其带宽及增益也可满足。第2级及第3级均使用反相放大以拓展带宽。前级放大引入的噪声会被后级逐步放大,建议您使用高精度及温漂的电阻(1ppm及更好的);不建议使用可调电位器。其噪声跟选用的电阻大小、布线、甚至信号源内阻及周围电磁环境等有关,要注意这些因素
您好,LMH6702 三级放大,200M 信号增益只能做到30dB ,不能满足要求,使用 THS3201 还是不错的,以下是我用TINA 做的仿真,请您看看!
THS3201 仿真附件
是的,我刚刚也做了一下仿真,LMH6702确实不太好,那您就使用THS3201吧!
看了这个帖的分析过程有疑问,我也是做光电微弱电流检测的。图中前级的IV转换在哪里?用了多大电阻,第一级IV转换得到电压是多大的?楼主确定信号需要1000倍放大吗?
你好,您的这个放大器解决了没有。能否留下即时通讯方式,想跟你交流一下这个放大器。