This thread has been locked.

If you have a related question, please click the "Ask a related question" button in the top right corner. The newly created question will be automatically linked to this question.

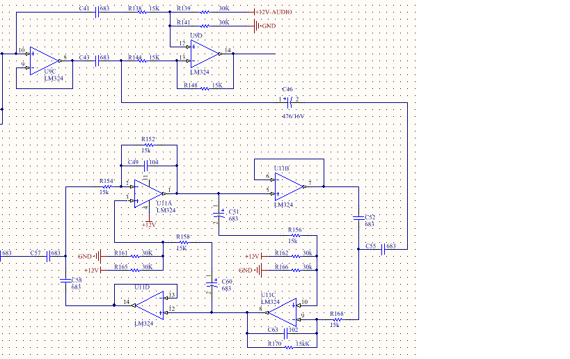
请教关于运放输出的问题,加急!



我的电路如附件所示,应用为单线语音传输放大和回声消除,C57到C46之间是传输线路放大,U9C为MIC放大信号的输出,U9D输出接功放,这个电路现在感觉不太对, 我的测试结果如下: C43放到10uF,信号从U9C的10脚输入,C57输出正常,幅度大概下降10mV,但信号从C37输入,R144上测不到波形 C43放到683,信号从U9C的10脚输入,C57输出正常,幅度大概下降一半,信号从C37输入,R144上有波形,幅度下降2/3,但这时候U9C的输出无信号 请帮我看看这个电路,是不是哪里不对?