This thread has been locked.

If you have a related question, please click the "Ask a related question" button in the top right corner. The newly created question will be automatically linked to this question.

LMH6518串口写入设置后就无信号输出

Other Parts Discussed in Thread: LMH6518

LMH6518,SPI串口设置频带与放大倍数:1、默认上电配置可以读出,读出数据为“ 0xff 0x00 0x0a”即

但当写入数据,如“0x00 0x00 0x10”(即带宽900M,增益38.8dB)时,无信号输出。此时的信号输入是信号源产生的80mV峰峰值2.3V直流偏执的正弦波,SPI串口也能读出写入的数据,如写入“0x00 0x00 0x10”就能读出“0xff 0x00 0x10”.

当写入数据无输出时,再将默认设置“ 0x00 0x00 0x0a”写入,输出就有信号。

测试输入共模电压2.32V,输出共模电压(由芯片供电电源分压得到)1.13V。

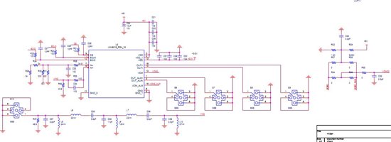
原理图如下:

原理图详情见附件,请问到底什么原因导致了该问题

SCHEMATIC1 _ 6518.pdf