This thread has been locked.

If you have a related question, please click the "Ask a related question" button in the top right corner. The newly created question will be automatically linked to this question.

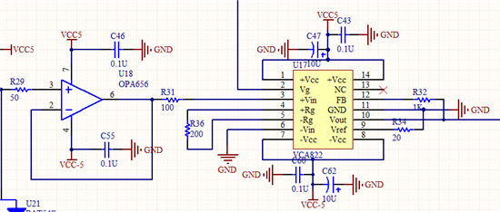
vca822 发热是怎么回事啊?听别人反应是运放自激了 那应该怎么解决呢?

Other Parts Discussed in Thread: VCA822

vca822 发热是怎么回事啊?听别人反应是运放自激了 那应该怎么解决呢?