Other Parts Discussed in Thread: LOG112

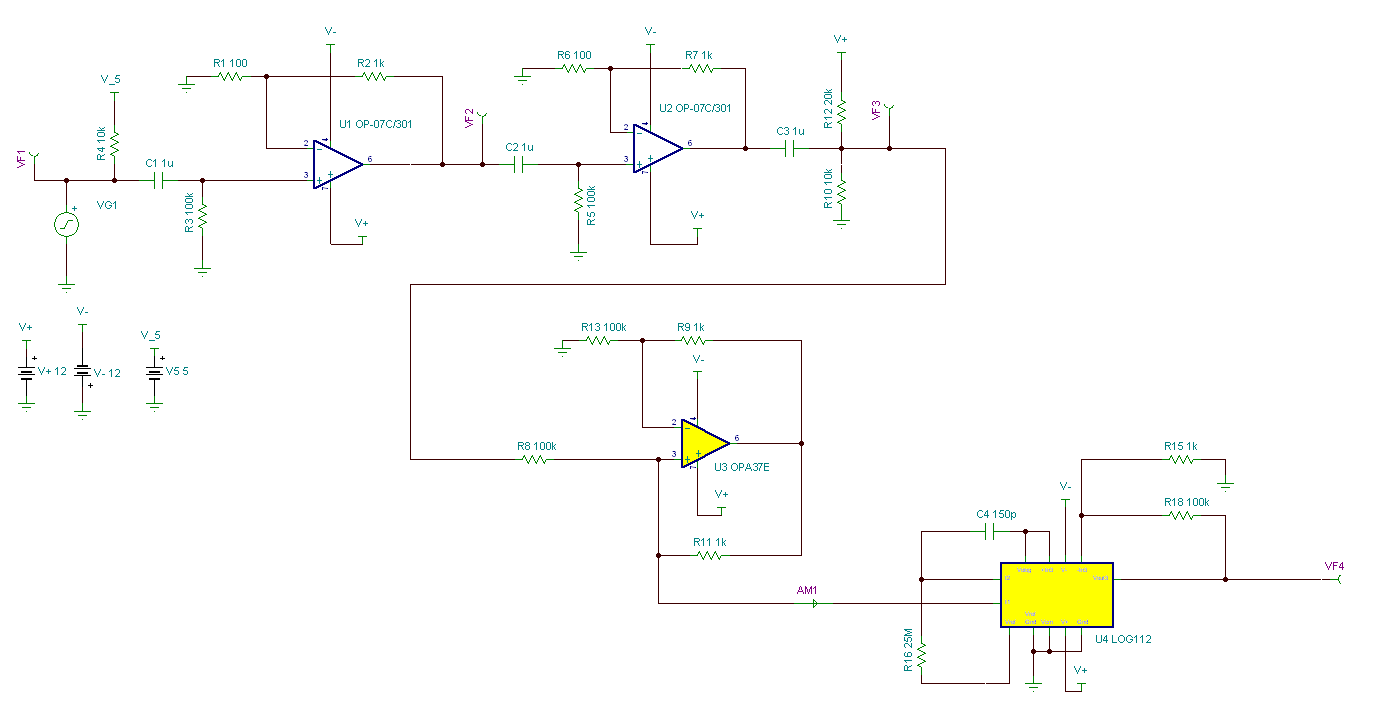
这是我的电路图,信号经过前置放大器放大后,通过V-I转换器转换成电流源输入到对数放大器LOG112的I1脚,LOG112的参考电压为2.5V,通过一个2.5M的电阻,给I2脚1uA的参考电流,根据datasheet内的公式,计算出的结果V4与实际仿真出来的差别很大,能否帮助看看是怎么回事?(附件中是仿真文件)
This thread has been locked.
If you have a related question, please click the "Ask a related question" button in the top right corner. The newly created question will be automatically linked to this question.