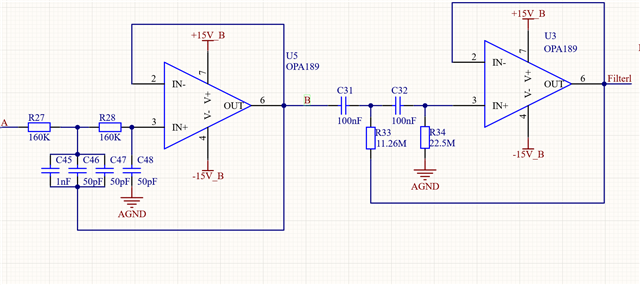
如图所示,二阶巴特沃斯低通滤波器与二阶巴特沃斯高通滤波器串联构成一个0.1Hz~13kHz的带通滤波器,其中C31和C32的精度为2%,其余电阻电容的精度为1%或0.1%.

我对以下现象存在疑惑:
现象1.我在节点A处输入DC(2V),100kHz(峰峰值为2V的正弦波)时,在Filter1处可以看到有明显衰减,在0.1Hz~13kHz以内基本无衰减;
现象2.当将节点A接到模拟地的时候,用万用表去测量节点B和节点Filter1的电压,发现节点B的电压为0,节点Filter1的电压为十几mV,而且用万用表观测的时候明显看到节点Filter1的电位在明显波动;
请问工程师,现象1是否可以说明以上带通模块是正常工作的?现象2是为什么?

