This thread has been locked.

If you have a related question, please click the "Ask a related question" button in the top right corner. The newly created question will be automatically linked to this question.

PGA113输出电压问题

Other Parts Discussed in Thread: PGA113, ADS8361

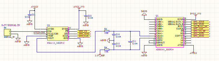
最近使用PGA113做设计,它有两个电源引脚,一个AVDD,一个DVDD,我将DVDD连接3.3V,AVDD连接5v,根据数据手册介绍,输入电平应该由AVCC决定,即最大输出电压应该是5V,但是当给通道1加入4.096V的电压时,输出饱和在DVDD的3.3V电压上,难道输出最大电压是由DVDD决定的吗?另外PGA113能用TINA仿真吗?

希望得到解答,谢谢。