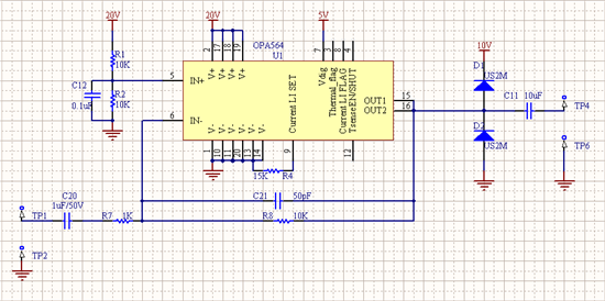
目前在测试TI的OPA564功放,我们关心的频率是50K-1.3M,测量原理和步骤如下
结果是500KHz以下,谐波非常严重,只差10个dB, 1MHz以上才能到30dB,
帮看看电路和测试方法是否有什么问题,如何改进电路,或者TI有没有更好的功放推荐,谢谢
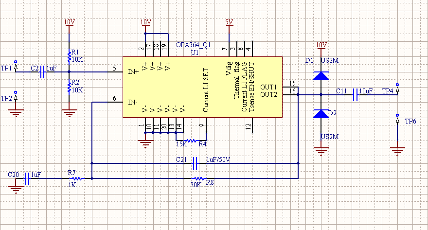
OPA564测试原理图
测试仪器:
安捷伦10M信号发生器
诺德施瓦茨3G频谱分析仪
测试条件:
信号发生器输出固定600mV峰峰值正弦波连接功放输入端,逐步改变频率(测试100KHz-1.5MHz信号发生器的输出信号与谐波频率差大于60dB),测量功放输出端的谐波
信号发生器输出信号从100KHz-1.5MHz
输入信号100KHz时,功放输出频谱
输入信号300KHz时,功放输出频谱
输入信号400KHz时,功放输出频谱
输入信号500KHz时,功放输出频谱
输入信号600KHz时,功放输出频谱
输入信号700KHz时,功放输出频谱
输入信号800KHz时,功放输出频谱
输入信号900KHz时,功放输出频谱
输入信号1.2MHz时,功放输出频谱
输入信号1.5MHz时,功放输出频谱

























