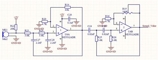
TI工程师,
您好,最近使用NE5532做拾音器的放大电路,但得不到输出信号,电路图如下,想请教一下问题出在何处。
以下是一些说明:
1)供电电压:正负5V,图中GND-SD端实际为-5V;
2)一级运放增益为10,且同时作为低通滤波器,频率为20kHz;
3)二级运放增益可调,约为10被,作为高通滤波器,频率为60Hz;
This thread has been locked.
If you have a related question, please click the "Ask a related question" button in the top right corner. The newly created question will be automatically linked to this question.
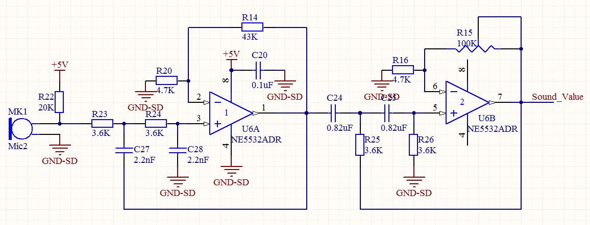
TI工程师,
您好,最近使用NE5532做拾音器的放大电路,但得不到输出信号,电路图如下,想请教一下问题出在何处。
以下是一些说明:
1)供电电压:正负5V,图中GND-SD端实际为-5V;
2)一级运放增益为10,且同时作为低通滤波器,频率为20kHz;
3)二级运放增益可调,约为10被,作为高通滤波器,频率为60Hz;