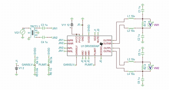
这是drv595dap的的仿真模型和给的实例电路,芯片模型和实际不一样,麻烦讲解一下模型引脚的功能,和实际芯片的针脚对应关系,实例电路中JN1的电压等于JN2的电压,没有输出,另外,输入怎么是四个引脚呢
This thread has been locked.
If you have a related question, please click the "Ask a related question" button in the top right corner. The newly created question will be automatically linked to this question.
这是drv595dap的的仿真模型和给的实例电路,芯片模型和实际不一样,麻烦讲解一下模型引脚的功能,和实际芯片的针脚对应关系,实例电路中JN1的电压等于JN2的电压,没有输出,另外,输入怎么是四个引脚呢
我也看了一下,这个确实和实际DRV595的引脚不符,我查了下,这个应该是模型的问题,实际仿真时,建议采用一对差分输入和一对差分输出,和实际器件对应,比如你可以使用INPR和INNR作为输入源,OUTPR和OYTNR作为输出。
谢谢你的回答,关键是现在模型中给的实例电路都不正常工作,引脚不一样,它的外围电路搭建怎么搭建呢
模型里多了一对差分输入输出,使用一对差分输入,另一对输入可接在一起接GND,另一对输出也接在一起通过一个大阻值的电阻接GND就行的,mute接GND,Plimit接Vcc,其他的不用管即可。
另外,刚才发现您的这个帖子和http://www.deyisupport.com/question_answer/analog/amplifiers/f/52/t/61198.aspx?pi239031348=1是相同的,您可参考这个贴子里carter的回复。