Other Parts Discussed in Thread: INA146
如图,采样电阻R1的阻值为0.1欧姆,流经采样电阻的电压是频率为100HZ,幅值为100mv的正弦波,用TINA软件做的仿真,使用采集电阻R1两端的电压作为差动放大器INA146的输入电压,为什么输出端VM4用TINA中的示波器不能显示呢,弹出如下错误对话框,求帮助.
整个电路图的连接如下
This thread has been locked.
If you have a related question, please click the "Ask a related question" button in the top right corner. The newly created question will be automatically linked to this question.
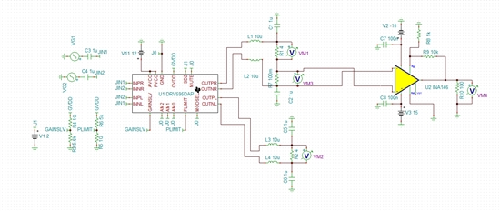
Other Parts Discussed in Thread: INA146
如图,采样电阻R1的阻值为0.1欧姆,流经采样电阻的电压是频率为100HZ,幅值为100mv的正弦波,用TINA软件做的仿真,使用采集电阻R1两端的电压作为差动放大器INA146的输入电压,为什么输出端VM4用TINA中的示波器不能显示呢,弹出如下错误对话框,求帮助.
整个电路图的连接如下