This thread has been locked.

If you have a related question, please click the "Ask a related question" button in the top right corner. The newly created question will be automatically linked to this question.

ths3091烧了5块啦TT。单极+-12V直流电源供电,直流电源的输出达到1.2A以上啊啊,才30mVPP输入放大5倍而已。。。明天要交作品了TT

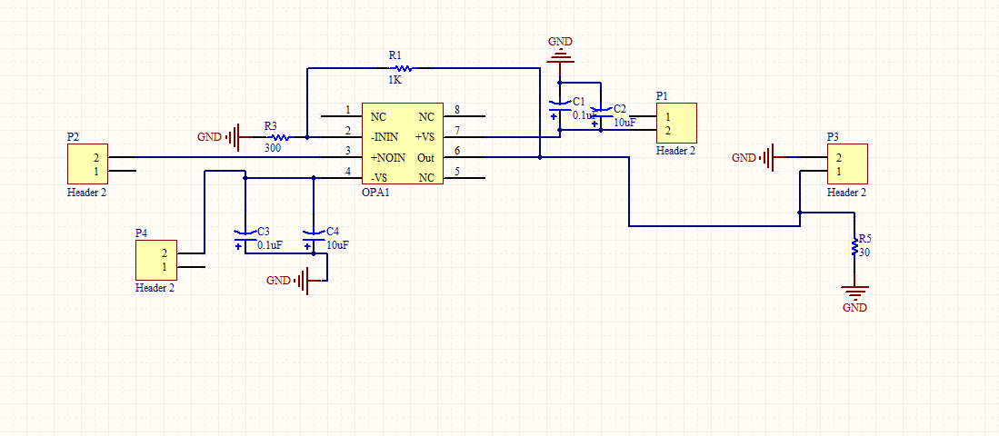
TI的大神啊,帮个忙啊。不想白熬夜啊。TT。+-12V供电,太烫连焊的锡都给烫脱了TT。原理图和封装图贴上来了

  • 你好,看你这散热pad都没有。这如果是TOP层的话,这个pin脚与原理图对应关系没有问题?

  • 你好,请帮忙作如下试验:

    1. 在上电之前,确认电源到地没有短路,以及确认输出管腿有没有到地短路。 

    2. 在上电前将电源电流限流到200mA以内。

    3. 输出到地的电阻30 欧姆太小了,对放大器来说是个很重的负载,请改成1KOhm 试试。 

    4. 如果原先的大电流不是由于短路造成,则很可能是产生了震荡。可以用示波器或频谱仪在输出口隔着电阻进行测试。 如果确认短路,则需要配合layout看下具体的短路原因。

  • 一时没找到30欧用50欧测了,+-5v的条件下,有正常输出,没怎么发热啊。。