This thread has been locked.

If you have a related question, please click the "Ask a related question" button in the top right corner. The newly created question will be automatically linked to this question.

功率放大

您好,能给我分析一下这个电路图不其中+1V/+1A是不是说输入为1V时,输出电流为+1?底下的两个R4电阻有什么作用?还有那个二极管是不是起保护作用?最后我还想问问我能不能直接在输入端接入幅值为5V的信号?谢谢

  • 楼主您好!

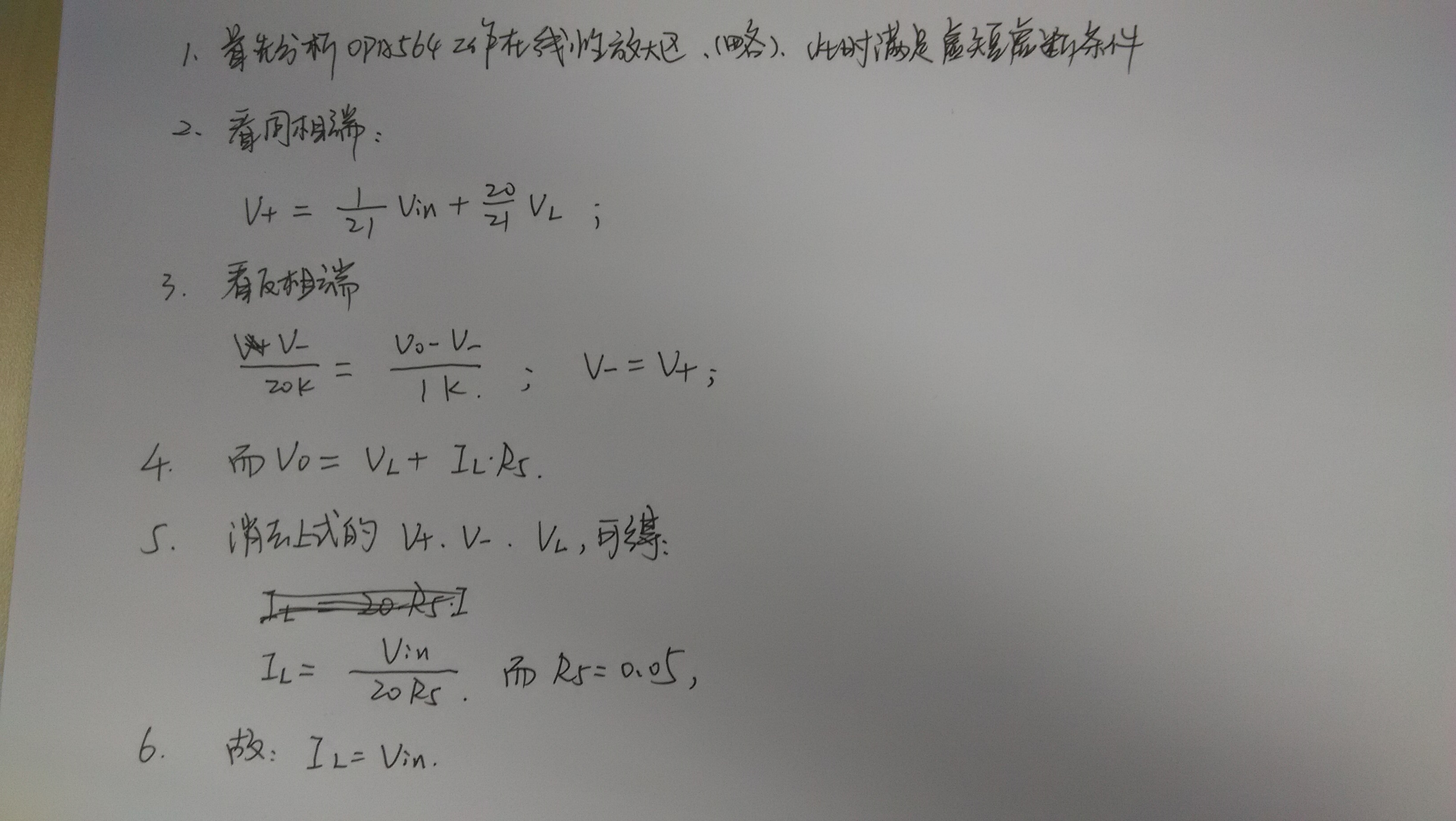
    1.这个图实际上是一个Hawland电流源。其中1V/+1A确实像你所说的一样,当输入为1V时,输出电流为1A。

    2.尤其需要注意的是,这个图中的二极管其实是代表负载的意思。这个时候的1A,是指的通过负载的电流为1A,严格意义来讲并不是运放输出的电流为1A。

    3.底下的两个R4电阻是起到正反馈的作用,其意义在于使得负载上的电流均衡。你可以想想看,当负载电阻变大时,要维持恒流,运放输出的电压是不是应该变大?此时是不是应该有个反馈量使得运放的同相端电压略微抬升?

    4.根据Iload=Vin可以计算得到,输入端是不能输入5V的电压的,因为运放不具有输出5A电流的能力。如果输入5V电压则会出现不可预料的后果。

    我再整理一下电流源的计算过程。一会儿整理出来之后告诉你。

  • 楼主你好,以前我曾经写过一篇关于Hawland电流源的文章,供你参考:

        Howland电流源虽然简单,但是却是这几天我见过的最耐人寻味的电路之一。

     

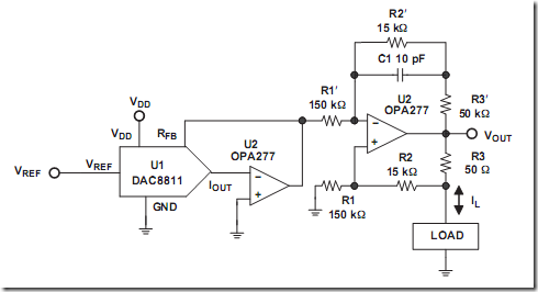
        Howland电流源很早之前我就见过,但是当时却不知道这个电压转电流的电路居然还有个名字。最近在DAC8811的数据手册的应用电路部分(数据手册第11页),电路图如下所示:

        刚拿到这个电路图的时候,我很纳闷。为什么这个电路里面居然把反馈加载了同相端?

        假设一种极端情况,在Load负载电阻阻值较大的情况下(即忽略IL):

        同相端的反馈为150K/(150K+50+15K)×Vout=91%Vout。

        反相端的反馈为150K/(150K+15K+50K)Vout=70%Vout。

        也就是说 ,同相端的反馈比反相端的反馈力度还要大。

        这么说的话,这种电路,导致放大器工作在比开环更加严重的正反馈的状态下。在这样的情况下,放大器要么满幅输出,要么震荡。

        可是作为电流源,这种输出显然不是我们希望的。

        就在纳闷之时,一个学弟跑了过来,跟我们说,他看到ADI的一个数据手册上,R3’的值为50欧!

        我们恍然大悟:原来TI官方的数据手册也有有误的时候!

        如果把R3’改为50欧,那么整个电路就好理解了。

       

        此时,若暂时不关注LOAD,那么同相端以及反相端的电路几乎是一致的。而若考虑LOAD的因素,同相端的反馈则会小于反相端的反馈,运放会工作在线性放大区而非饱和区。

        我们把Datasheet中的电路简化,简化成这样一个电路:

        假设此时R1、R2、R3、R4之间存在如上图所示的比例,因为放大器工作在线性区,所以同相端反相端的电压应该是相等的,即满足虚短虚断的条件,假设同相端的电压为Vx,运放输出电压为Vo,则存在以下关系:

    (V1-Vx)/R1 = (Vx-Vo)/R2

    Vx/R3 + Vx/RL = (Vo-Vx)/R4

        把1式的Vo解出来,代入2式,并把2式的Vx/R3移到右边,即可得到

        因为R1R4=R2R3,所以可得RL上的电流为-V1/R3。

        神奇吧,最后得到的RL上的电流,仅与R3和输入电压有关,而且是线性关系。最重要的是,这个电流源不像其他的电流源。因为负载电阻可以直接接地,而且负载电阻上的电流可正可负,具体大小与正负由输入电压来决定。

        另外在网上还发现了其他形式的Howland电流源,其原理都一样,形式不同而已:

        1.一看配色就知道是凌特的电路:

        2.中间的Logo烦死个人:

     

        到了现在,再来回想一下为什么反馈要接在同相端:

        对于一个接地的负载而言,当电流越大的时候,越需要负载上的电压变大。若将“需要输入电压变大”这个信号量反馈到输入端,那么肯定是要反馈给同相端啦。所以,见到的所有的Howland电流源,应该都在运放的同相端上加了反馈。

  • 楼主你好,这是计算分析的过程,供你参考:

  • 另外建议楼主以后提问的时候把图片直接贴在正文里,方便大家查看。谢谢!