Other Parts Discussed in Thread: XTR105, XTR115
XTR105 是一款单芯集成的4-20mA的电流源芯片.芯片本身提供了两个高精度的电流激励源。
此电流激励源可以用于铂电阻的镜像电源,或者桥式电阻的电流源,用于测试温度或者压力。此
电路本身具有增益可调功能,可以省略外部的运放,达到节省成本的目的。 如下图所示。
XTR105的性能特点如下:
1 具有很低的调整性误差;2具有两个高精度的电流镜像源,800uA 每个。
3 具有很好的线性化,这个能满足大多数工程的应用。4 高电压抑制比,高共模
抑制比,还有很宽的电压工作范围,这个对电源设计者来说很方便。5比较低的
偏移(温度特性下)每变化1度误差仅为0.4uv,这对于很对运放的指标来说,已
经很不错了。很多单运放还没这个指标。电流噪声也很低,只有30na,这个是峰
值,平均比这个水平还要低。
从下面的图可以看出来 上面所分析的特性
下面再来看看XTR115,这个IC 是个4到20 MA电流环的传送器,就是把输入电
压按照一定的线性比例转化为4到40MA 输出,然后给别的设备所用。其实本质上跟
XTR105功能差不多,只不过 这个是提供了电压基准。而XTR105电流。两个器件在一
定环境下 其实是可以互换的。 下面来看一下XTR115的 特性分析:1 XTR115高精度
的基准电压源,这个基准源可以被用为外部传感器的激励。2具有很低的静态工作电流,
仅为200u,这适合于很多低功耗场合应用。3具有很好的线性度,非线性误差仅为
0.003%。4具有宽范围电压供电,于XTR105一样。这个芯片只适合2线制的4-20MA 的
电流环传输。下图是基本模型:
下面说下应用:
XTR105 用于工业的自动化的工程控制,工业的自动化实现。进行远程的数据采集
(比如远程的温度,压力数据采集)。在远程数据传输中,两线制的变送器的抗干扰能
力很强,在工业现场的复杂环境中可以安全的保证数据的传输。(比如,电机的噪声,
继电器,电力装置,电流互感器和工作高频的设备电源的频繁动作对它都无影响)。测
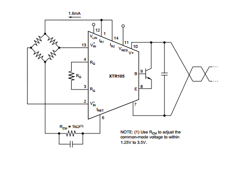
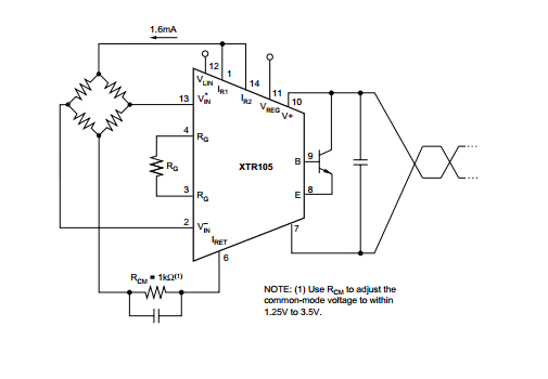
量压力传感器通常都是采用惠斯通电桥进行测量。
下面是一个 桥式压力测量的基本模型电路。
上图展示了XTR105 或者115 在实际电路应用中位置。此种模型在工业应用中非常多见,
而且也得到了很好的实践效果。最后上个 参考原理图模型
有了这个 ,大家就避免了要自己设计一个电流环的痛苦,因为自己设计一个电流环 ,
要考虑的因素太多,分立元件多了,带来结果的不一致性更加严重,所有的这些都可以
通过使用XTR系列的电流环芯片解决,轻松的帮你解决烦恼。这个系列有不少不同功能
的芯片,上TI官网,总能找到一款你合适的。




