This thread has been locked.
If you have a related question, please click the "Ask a related question" button in the top right corner. The newly created question will be automatically linked to this question.
本人刚开始学习电子类知识,希望能得到指点,推荐一下呗谢谢!
楼主您好!可不可以说一下信号输出的幅值是多少?
你好,请详细提供下你的需求,比如供电电压,输出幅度,大概应用场合是什么样的?
你是要一般精度的呢还是要高精度的呢,你的输出是准备到多少呢,要不要rail to rail 呢
输入信号频率1——20MHz,幅度为0.6VPP,输出要求达到3VPP,后面接了个50欧姆的负载。我是用来做DDS9850产生的正弦信号进行放大的,顺便问一下,如果想要进行步进10mv
要求高精度,输出最大3V
详情附件,谢谢
这样的要找个rail to rail的,因为我看输入有接近0V的,或者你使用双电源的话倒是无所谓。另外注意输出电流要能够达到3V/50ohm,以及带宽要能满足需求
大神推荐个呗,可以vca810+Th3001嘛?或者直接THS3001,我看了一下那个THS3001,输出最大能有100MA,完全满足我的需要,给个意见吧,十分感谢
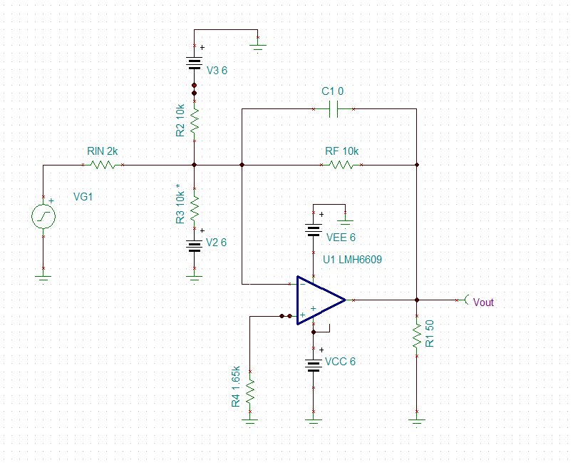
你好,你可以看下这个:
运放:LMH6609
输入:0.6VPP ,BW=20M 的正弦波
谢谢!
如果还有什么问题,欢迎继续回帖,如果觉得已经解决了你的问题,请结贴。