各路大神,如果我在该图上用到的芯片(U1,U2,U3)的频率响应能到达1MHZ,我如此搭建电路,能不能得到增益为100左右,有良好共模抑制和噪声抑制的输出
This thread has been locked.
If you have a related question, please click the "Ask a related question" button in the top right corner. The newly created question will be automatically linked to this question.
各路大神,如果我在该图上用到的芯片(U1,U2,U3)的频率响应能到达1MHZ,我如此搭建电路,能不能得到增益为100左右,有良好共模抑制和噪声抑制的输出
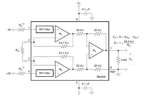
您的意思是说,我用INA替换电路里头的U1,U2,U3?就能得到良好的共模抑制比,能不能起到抑制噪声的作用?谢谢
您的意思是说,我用INA826分别替换电路里头的U1,U2,U3?就能得到良好的共模抑制比,能不能起到抑制噪声的作用?谢谢