This thread has been locked.
If you have a related question, please click the "Ask a related question" button in the top right corner. The newly created question will be automatically linked to this question.
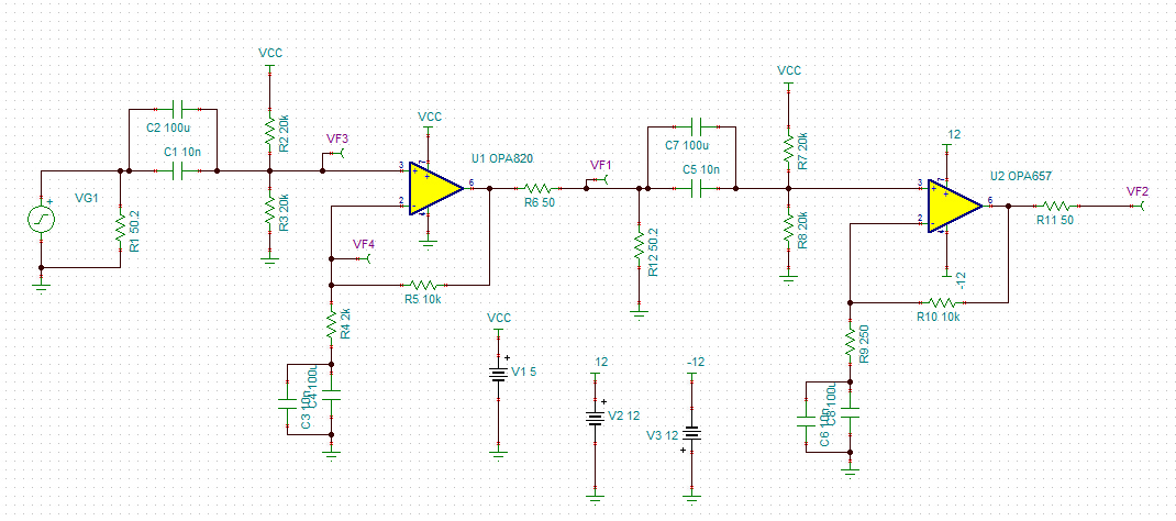
板子是自己手工焊的,1000u电容选取电解电容,大概能上2、3M,大一点就衰减了
楼主,你可以分级测试,看是那一级在2、3M的时候衰减了
楼主,方便的话提供下你的仿真文件,试着看下问题出在哪里?