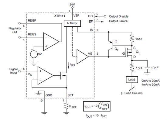
我使用XTR111的数据手册中的推荐电路图搭建电路,发现3脚输出电压不随6脚输入电压的变化而变化,输出电流也不变。但改变Rset后,输出电流有变化,请问是什么原因?
This thread has been locked.
If you have a related question, please click the "Ask a related question" button in the top right corner. The newly created question will be automatically linked to this question.
我使用XTR111的数据手册中的推荐电路图搭建电路,发现3脚输出电压不随6脚输入电压的变化而变化,输出电流也不变。但改变Rset后,输出电流有变化,请问是什么原因?