各位TI工程师,
上午好,最近我在做一个方案,用于电动自行车传感器中轴系统,需要用到运放来处理信号的放大以及减法运算,
但遇到运放电路部分极易受到干扰,亦或说不是很稳定,我在此电路的处理方法是,
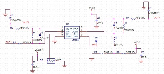
来自侦测力矩电阻(力矩电阻贴在中轴上,脚踩中轴,力矩电阻会改变,从而输出电压改变),根据此输出的电压给运放,
做信号放大,此处我做了500倍的放大,然后再进运放做二次缓冲10倍放大;
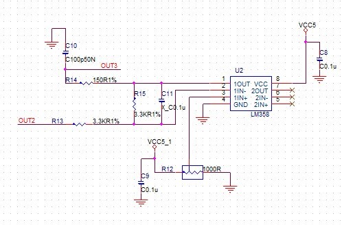
2次缓冲的信号,(用力踩踏中轴)在力矩改变时,运放输出是从大到小改变比如从3.5v变为2.5V,实际需求是用力踩应该输出变大,
为此,我做了运放减法器,此时是可以正常输出了,但是电路不是很稳定,我不确定是电路搭建的问题,
还是我手工焊接的外围电子线受干扰,用一段时间,就有一点数据的漂移,所以想上来请教各位工程师,能有更好的运放和电路推荐,
也烦请各位帮我看下电路中的元件配置是否合理,期待答复,不甚感激!
注解:
IN1来自“out for OP”那个点,电阻默认两侧阻值是350OHM,
上图是500倍放大和10倍缓冲电路,
下图是减法运放电路,
最下图是贴在中轴系统中的力矩改变侦测电阻。


