This thread has been locked.

If you have a related question, please click the "Ask a related question" button in the top right corner. The newly created question will be automatically linked to this question.

VCA821,AGC,实际电路不行,仿真不行

Other Parts Discussed in Thread: OPA820, VCA821

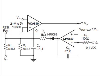
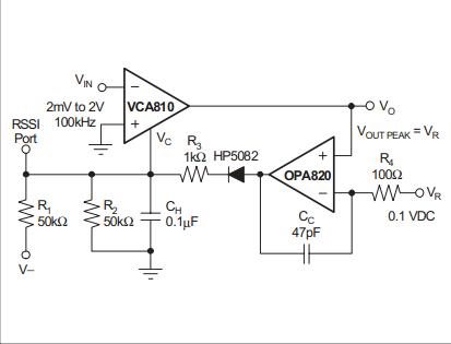
 怎么办?求大神指教,这个图是按照数据手册弄的

VCA821_TINA-TI_Reference_Design.TSC
  • 首先大致解释下电路 电路分为  VCA810放大-过零比较器-整流电路滤波

    agc电路的意义应该都知道,分析形成agc的原理:首先VCA810放大要能正常工作,+—40db,带宽》20M。过零比较加了相位补偿具体怎么补偿不知道,反正加上去整形的效果很好不会震荡和出现尖脉冲。

    过零比较输出是正负都有的矩形波信号,经过二极管隔离负电压,然后经过rc低通滤波滤除矩形波的交流成分,剩下直流成分,而直流成与矩形波的占空比有关。形成agc环路的原因:当输入电压增大,输出电压增大,820输出矩形波的占空比增加(前提保证VR》0),正的直流增大和后面的负电压作用使负的电压减少,从而使输出受控形成反馈环路。

    其中后面R1和v-我都没有加因为:

    我没有分析出来他和前面正的直流信号具体怎么作用就形成负的电压作用VC,V-我也不知道具体要多大的电压。用仿真器仿真的都是正的VC不能出现负的电压,我就直接去掉后面的东西了。之前我做的810vc端有一个反相器所以不用担心正电压的问题。

    二极管我也去掉了。这个提前没有想到。接到电路发现vc端的电压基本上不受占空比的影响开始以为矩形波的直流成分与占空比没有关系,后来分析发现是因为CH上的电压很难放电,即使把R2减小到1k,放电效果也很差。于是我就直接把二极管去掉,直接用负的电压去中和正的电荷来起到放电的作用,效果很不错。

    要注意820的输出矩形波的占空比不能小于50%,这样大大提高vc的调节灵敏度。

    AGC功能马马虎虎可以实现,但是当输入1k低频的时候发现输出波形失真严重,原因很简单是因为CH太小导致滤波效果很差,自然输出信号失真。最简单的办法就是把电容增加到1uf降低截止频率,输出信号确实好很多。但是数据手册上说会影响它的attack time of thisAGC correction但是具体怎么影响还没有发现。

    测试的效果:当VR=100MV时  频率100k时

    输入从2mvpp变化到2vpp,输出从230mv变化到430mv,不知道这个指标怎么样。感觉还是没有达到agc的效果。输入小信号1和打信号的幅值都很稳就是在中间的时候效果很差。感觉就是反馈强度太差,意思就是输出变化了这么多而vc的控制电压没有达到这么多,这个目前发现它与820输出的高低电平大小,我的是+-4.5V已经是极限了,输入2mv时vc《-2v了,具体计算不知道了,然后就是R2大小,我的是25k,具体计算不知道了。,VR应该也会影响我的是100mv,同时它也会影响输出的幅值大小目前是2倍关系,定量不知道了。

  • D1检波错误,建议核查一下原图。

  • OPA820参考电压用5V太高,已经达到电源电压,不能工作。下图修改后可仿真

  • 你好,这个我照你的图仿真出来VCA821的Vg口的电压是4V多,这个比0到2V的控制电压大