This thread has been locked.

If you have a related question, please click the "Ask a related question" button in the top right corner. The newly created question will be automatically linked to this question.

有关TL074IDR运放问题咨询

Other Parts Discussed in Thread: TL074

我司在使用TL074IDR时,经常有IC烧坏现像。

放损坏特征:表面明显看到一个小坑,通电测量运放的输出接近正电源或负电源。

运放损坏概率:最近半年的统计数据显示0.3%。

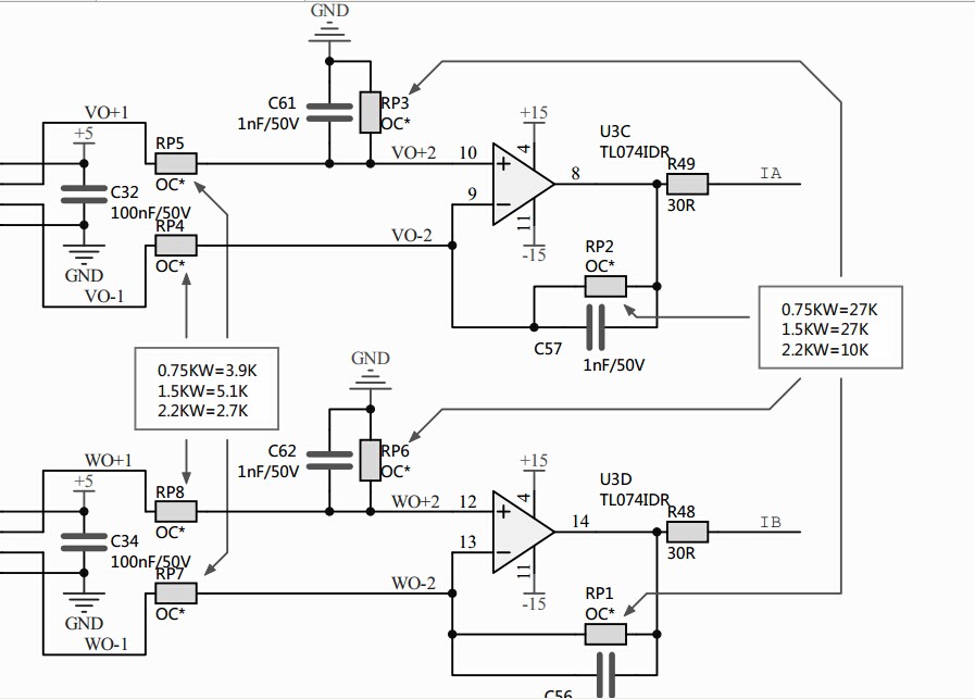
运放的应用电路:变频器的电流经过HALL检测后经过运放(TL074)整定后送CPU处理,是成熟电路

想问一下TI:

1、该运放的产地都有哪些?多个产地封装出来的IC差别有多大?

2、出现这种问题,TI技术人员能不能与我司技术人员当面交流。

以上,请回复