我司在使用TL074IDR时,经常有IC烧坏现像。
放损坏特征:表面明显看到一个小坑,通电测量运放的输出接近正电源或负电源。
运放损坏概率:最近半年的统计数据显示0.3%。
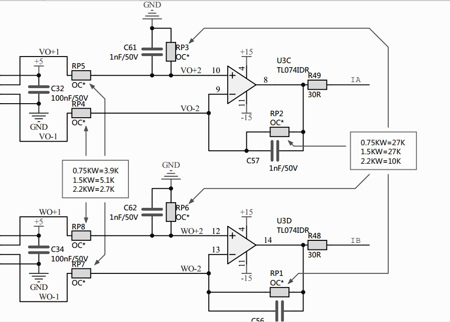
运放的应用电路:变频器的电流经过HALL检测后经过运放(TL074)整定后送CPU处理,是成熟电路
想问一下TI:
1、该运放的产地都有哪些?多个产地封装出来的IC差别有多大?
2、出现这种问题,TI技术人员能不能与我司技术人员当面交流。
以上,请回复
This thread has been locked.
If you have a related question, please click the "Ask a related question" button in the top right corner. The newly created question will be automatically linked to this question.
我司在使用TL074IDR时,经常有IC烧坏现像。
放损坏特征:表面明显看到一个小坑,通电测量运放的输出接近正电源或负电源。
运放损坏概率:最近半年的统计数据显示0.3%。
运放的应用电路:变频器的电流经过HALL检测后经过运放(TL074)整定后送CPU处理,是成熟电路
想问一下TI:
1、该运放的产地都有哪些?多个产地封装出来的IC差别有多大?
2、出现这种问题,TI技术人员能不能与我司技术人员当面交流。
以上,请回复