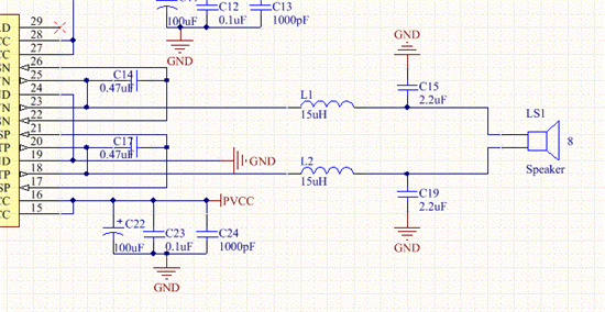
如何使用TPA3112D1驱动一个扬声器 我照芯片上焊接结果不正确 PVCC和AVCC有什么区别可以直接连在一起吗? 这是我们的接法请帮忙解答解答
This thread has been locked.
If you have a related question, please click the "Ask a related question" button in the top right corner. The newly created question will be automatically linked to this question.
如何使用TPA3112D1驱动一个扬声器 我照芯片上焊接结果不正确 PVCC和AVCC有什么区别可以直接连在一起吗? 这是我们的接法请帮忙解答解答