各位高人,你们好:
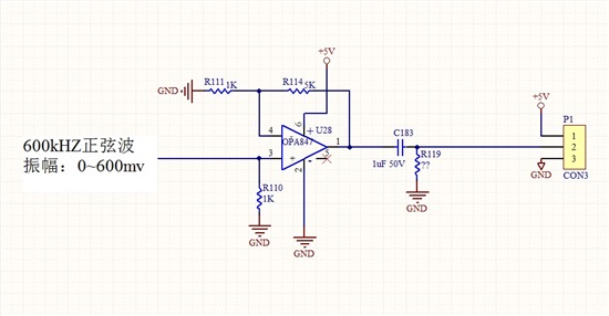
我现在用DDS 产生600Khz,600mv正弦波作为OPA847输入,放大5倍,输出在+5v附近出现类似三角波的波形,换了R114值多次,没用,求高人指点。用TINA仿真完全正常,在板子上就是不输出!!附上原理图和仿真图,谢谢给位高人!!
This thread has been locked.
If you have a related question, please click the "Ask a related question" button in the top right corner. The newly created question will be automatically linked to this question.
我看你的仿真中用的SOT23封装的。不知道实际PCB是什么封装的?如果是SOIC的,可以选择的更多了,可以到TI网页上筛选一下
http://www.ti.com/lsds/ti/amplifiers-linear/operational-amplifier-op-amp-products.page#p480=1;2&p1max=0.0004;23&p22typ=13;507&p78=In;Out&p2max=0.12;7&p23typ=0.0055;13&p2954=