This thread has been locked.

If you have a related question, please click the "Ask a related question" button in the top right corner. The newly created question will be automatically linked to this question.

关于VCA821的谐波问题

Other Parts Discussed in Thread: VCA821

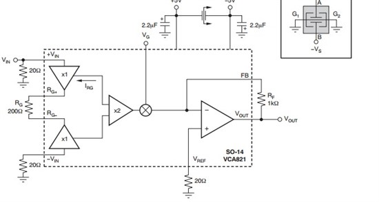
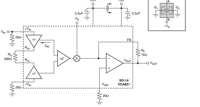
    最近在TI申请了VCA821的芯片,照着芯片手册上面的电路做了一个电路,其测试数据基本符合,只是在频率为40MHz到60MHz之间出现了较明显的谐波失真,不知道在哪里可以解决这个问题,除了电路布线的影响,还有什么办法可以改善这个失真呢?(在电源滤波处理时由于没有芯片手册上面推荐的x2y电容,所以就没有用,但是电源用了普通的磁珠和电容滤波的,不知道这个有没有影响)