This thread has been locked.
If you have a related question, please click the "Ask a related question" button in the top right corner. The newly created question will be automatically linked to this question.
VCA821到底怎么用呢,按照手册接了,总是达不到效果求大神解决一下问题
,
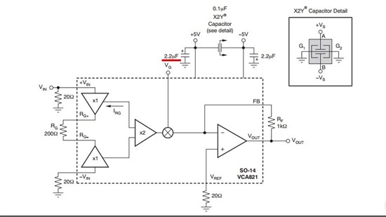
不知道到底遇到了什么问题, 从手册这个图上边的说明看, 里面讲了很多电源要求, 信号和输出阻抗方面的匹配.
是不是应该注意一下, 是否手册上讲的问题?
你好,还是详细描述下你遇到的问题先,这样有助于大家讨论啊。
Andy Tan您好!
看了很多技术贴,发现很多地方都有你的回复。现在我的VCA821仿真出现了问题,想请教你一下可以吗?具体请见帖子“VCA821的AGC仿真电路调试问题(输出波形有失真)”,麻烦了,谢谢!
就是按照这个电路图接上后,电路不能按手册上的公式放大,反而信号衰减了
你好,你对电路输出的要求是什么,输入的信号又是什么样的?
需要注意,输出增益是会受到VG电压的控制的。
最好是贴出的电路图出来,因为VCA821后端采用的是电流反馈型运放,对于反馈电阻设置有限制。
反馈电阻和增益电阻只是设定了电路的最大增益,实际的增益是通过VG的电压来进行控制的。
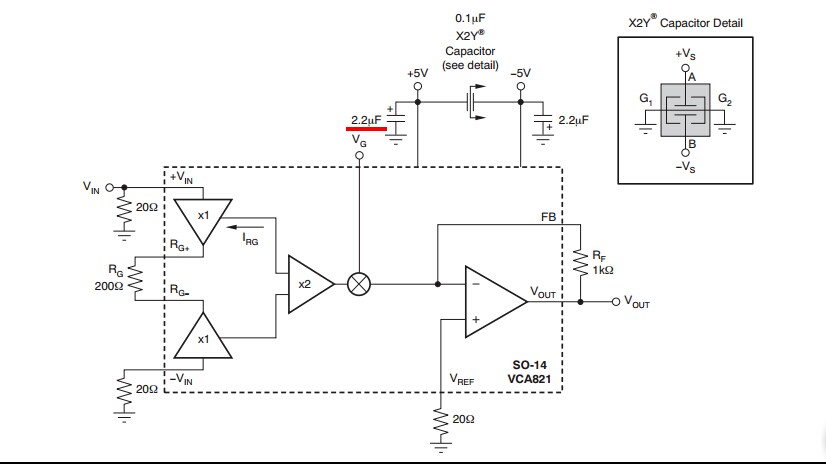
这个图表示了在VS=+/-5V,R= 100Ω, RF= 402Ω, RG= 80Ω,AVmax=20dB条件下,得到的“增益”vs “增益控制电压”。
你所提到的,输出出现衰减是否是控制电压值得问题?