This thread has been locked.

If you have a related question, please click the "Ask a related question" button in the top right corner. The newly created question will be automatically linked to this question.

VCA820在放大倍数大于5倍左右时,出现频率为几十M左右的杂波

Other Parts Discussed in Thread: VCA820

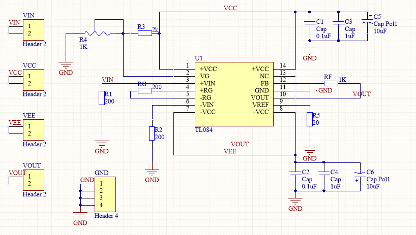
使用VCA820做放大器,电路图如图所示:(使用滑动变阻器R4分压改变VG端的电压,RL是负载电阻)

测试时现象:

!!!!在放大倍数大于5倍左右时,出现频率为几十M左右的杂波

同时芯片VCA820很烫