This thread has been locked.

If you have a related question, please click the "Ask a related question" button in the top right corner. The newly created question will be automatically linked to this question.

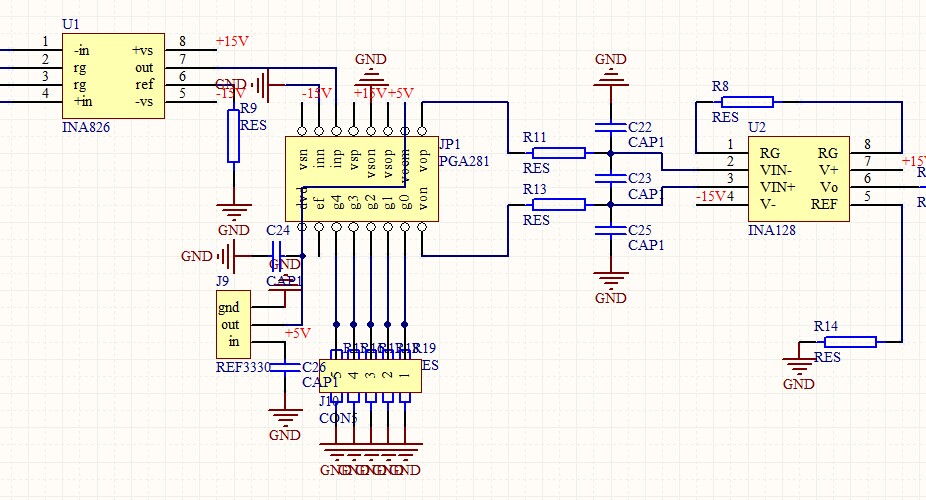
请教PGA281发热问题

Other Parts Discussed in Thread: INA826, INA128, PGA281

我用INA826和PGA281和INA128搭建了一个程控小信号放大电路,PGA281的5个控制脚我是在电路板上直接用下拉电阻到地,再用排针引出控制脚,虽然能工作,但是上电后电流达110mA,PGA281发热,如果给控制脚一个高电平的话,电流直接到好几百mA,由于电源有保护措施,才不至于烧掉,请问这是什么情况,电路图贴在附件