This thread has been locked.
If you have a related question, please click the "Ask a related question" button in the top right corner. The newly created question will be automatically linked to this question.
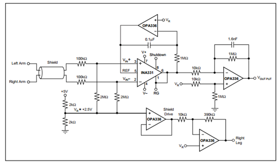
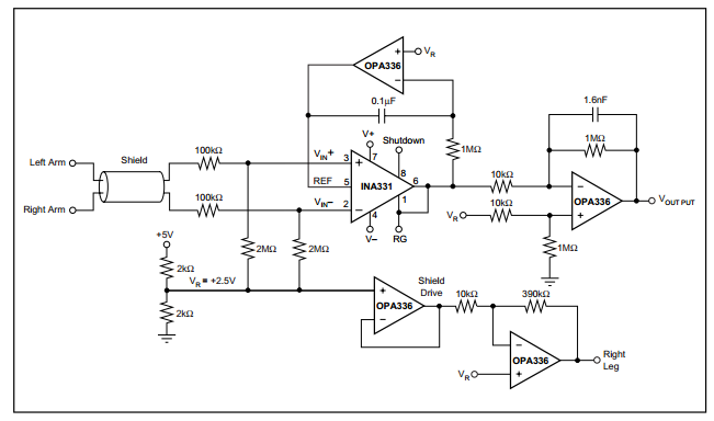
其中VR以及rg是什么
VR是参考电压,RG是增益控制引脚,接VOUT增益为5
另外,VR在这里是2.5V,可以从图片左下方分压电阻处看到的啊
请问下Vr在此电路间的作用 可以省略吗
请问你是想怎么省略呢?直接把VR接地吗
是的 将所有的Vg接地 Vg的作用是否是调节偏置电呀?
调节偏置电压,你少打一个字,是吧。。。