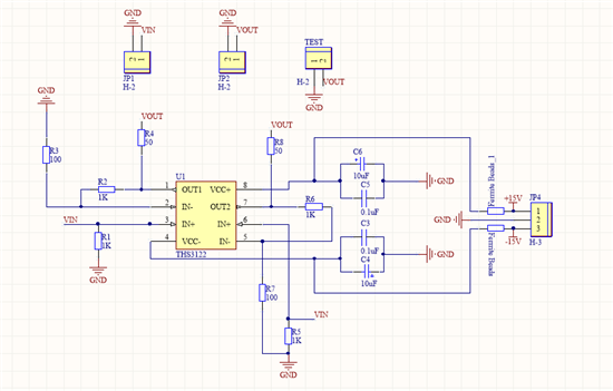
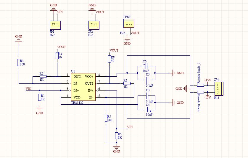
根据我在TI下载的THS3122文档我了解到,该芯片可以输入正负15V电压,输出电压26VPP,
我按照参考设计画出电路原理图以及PCB,刷出来后。
有一个问题,电源输入7V以上,芯片发热非常严重而且很快~是什么问题呢?
以下是我的原理图,还有PCB,附件里面有原文件。
谢谢大家帮忙解答。
This thread has been locked.
If you have a related question, please click the "Ask a related question" button in the top right corner. The newly created question will be automatically linked to this question.
根据我在TI下载的THS3122文档我了解到,该芯片可以输入正负15V电压,输出电压26VPP,
我按照参考设计画出电路原理图以及PCB,刷出来后。
有一个问题,电源输入7V以上,芯片发热非常严重而且很快~是什么问题呢?
以下是我的原理图,还有PCB,附件里面有原文件。
谢谢大家帮忙解答。
这款运放输出电流很大,所以功耗也大,需要注意适当的散热,THS3122有散热焊盘,有否正确处理,将散热焊盘铺上相同面积的铜连接到PCB的GND plane来提高散热。