This thread has been locked.

If you have a related question, please click the "Ask a related question" button in the top right corner. The newly created question will be automatically linked to this question.

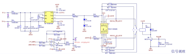
THS4551: 输入的信号是否可以是负电压?

Part Number: THS4551

Hi E2E,

我们的客户在使用THS4551设计电路,SCH局部图如下:

其中VCOM=2.5V, VS+=5V, VS-=0V,在此工作模式下:

客户的输入信号存在负电压的情况,最大会到-5V。

请问这个负电压信号会不会损坏THS4551?如果输入信号IN调整为±2.5V是否合理?

  • 您好,可以看下输入共模电压的范围,25度常温时,输入低压典型值为(Vs-)-0.2V ,最大为(Vs-)-0.1V,也就是说单电源供电的话,输入电压范围不能低于-0.2V。

    同样输入电压最大典型值为(Vs+)-1.1V。也就是说5V单电源供电,最大输入不能高于3.9V。

    所以5V单电源供电,-2.5V是不允许的。或者建议使用双电源供电。