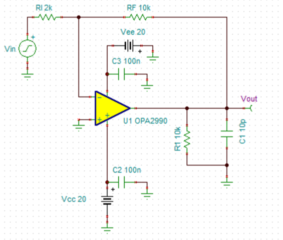
请教一下。
运放的参数都是在一定的测试 条件下测得的,比如OPA2990的测试条件为: at TA = 25°C, VS = ±20 V, VCM = VS / 2, RLOAD = 10 kΩ connected to VS / 2, and CL = 10 pF
请问:
- 如何实现VCM = VS / 2,
- 如何实现RLOAD = 10 kΩ connected to VS / 2,
请问能帮忙画出对应的测试电路图吗?
This thread has been locked.
If you have a related question, please click the "Ask a related question" button in the top right corner. The newly created question will be automatically linked to this question.
请教一下。
运放的参数都是在一定的测试 条件下测得的,比如OPA2990的测试条件为: at TA = 25°C, VS = ±20 V, VCM = VS / 2, RLOAD = 10 kΩ connected to VS / 2, and CL = 10 pF
请问:
请问能帮忙画出对应的测试电路图吗?