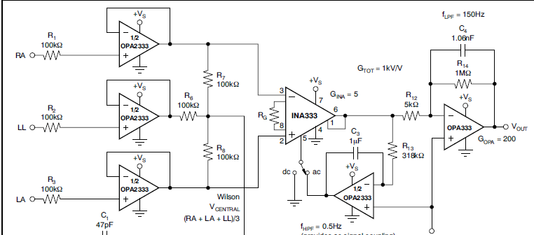
INA333在手册中P13以及P14中指出,单电源供电时,当输入信号Vin+和Vin-都要相对于地大于0.1V,所以提出了P14也就是下图中输入加上拉的方法。
但在Figure 37中(也就是下图),RA和LA直接就经过缓冲之后就接入了INA333的Vin+和Vin-,输入信号并没有大于0.1V呀~~
This thread has been locked.
If you have a related question, please click the "Ask a related question" button in the top right corner. The newly created question will be automatically linked to this question.
INA333在手册中P13以及P14中指出,单电源供电时,当输入信号Vin+和Vin-都要相对于地大于0.1V,所以提出了P14也就是下图中输入加上拉的方法。
但在Figure 37中(也就是下图),RA和LA直接就经过缓冲之后就接入了INA333的Vin+和Vin-,输入信号并没有大于0.1V呀~~
INA333的第6和第1个引脚接到一起,感觉不对,第一脚应该是在第三和第八中间增益电阻的另一端,这里有问题。应该把1挪过去,把这段短路线去掉
谢谢大家的耐心解答,但是有一点我还是不是很明白,INA333在单电源下不是要求输入电压Vin+和Vin-要大于0.1V(相对于地)吗?但为什么Figure 37. 的单电源心电采集电路中就直接经过跟缓冲后就输入INA333,心电信号应该是mV级的呀,希望大家能够给我解答一下,谢谢了。
INA333由于不是轨至轨输入,输入共模电压范围为(V-)+0.1~(V+)-0.1V,所以单电源供电的话,输入电压范围为是要大于0.1V。这个是肯定的。
至于Figure37中的心电信号,不太了解心电信号的大致范围,但应该是满足INA333的输入范围吧。