This thread has been locked.

If you have a related question, please click the "Ask a related question" button in the top right corner. The newly created question will be automatically linked to this question.

LM2902B: LM2902B紧急求助

Part Number: LM2902B

紧急求助。

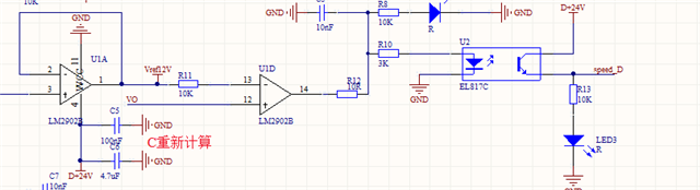
这个四通道运放单电源24V供电,有一个通道当比较器用,反相输入端给DC12V,同相输入端是一个5V正弦信号叠加在这个DC12V上,直接开环比较,问题是输出一直为高,接近电源。设计时这个地方简单,感觉没有任何问题,现在示波器测试,输入的信号是正确的,两个示波器通道同时测试,明显的DC12V在交流加直流的中间,为什么输出不变?输出是10K电阻串发光二极管到地并联一个3K电阻接光耦发光测,感觉没什么问题。反倒是这个地方出错了。

当比较器的那个通道。14脚异常,固定高。

信号Vo与基准进行比较,参考的12V叠加信号,示波器测试正常。