Other Parts Discussed in Thread: INA217, INA337, INA338
我用ADI公司的低速仪表放大器AD623和AMP02都能成功放大称重传感器信号,电路图如图所示。
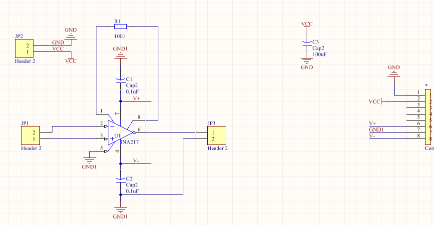
但是我想用TI公司的高速仪表放大器INA217,一换成INA217,不管我怎么用力踩传感器,放大器输出都没任何反应。我一开始以为是买了假芯片,后来又买了一次,还是一样。我踩传感器的时候,传感器信号端能达到5mV,仪表放大器1脚和8脚之间的电阻是100欧姆。那么根据INA217的计算公式,放大倍数应该是100倍,输出应该有500mV,结果连1个mV都没有输出。谁能帮帮我?
