This thread has been locked.

If you have a related question, please click the "Ask a related question" button in the top right corner. The newly created question will be automatically linked to this question.

OPA2604低电压供电下性能

Other Parts Discussed in Thread: OPA1612

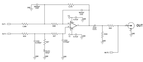
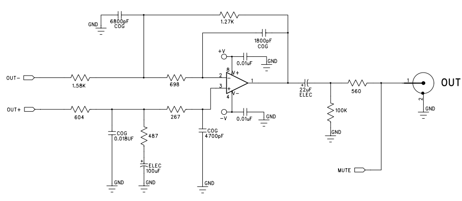
我做了一个音频DAC的板子,CS4398,使用的官方的电路,其中的运放用的是OPA2604,供电是+-5.5V,THD+N一直比较大,后来调高了电压到12V,失真度就降了下来。是不是OPA2604在低供电电压的情况下不太适用,后面我在+-5.5V供电的情况下换了一个OPA1612,失真度比OPA2604要小很多。