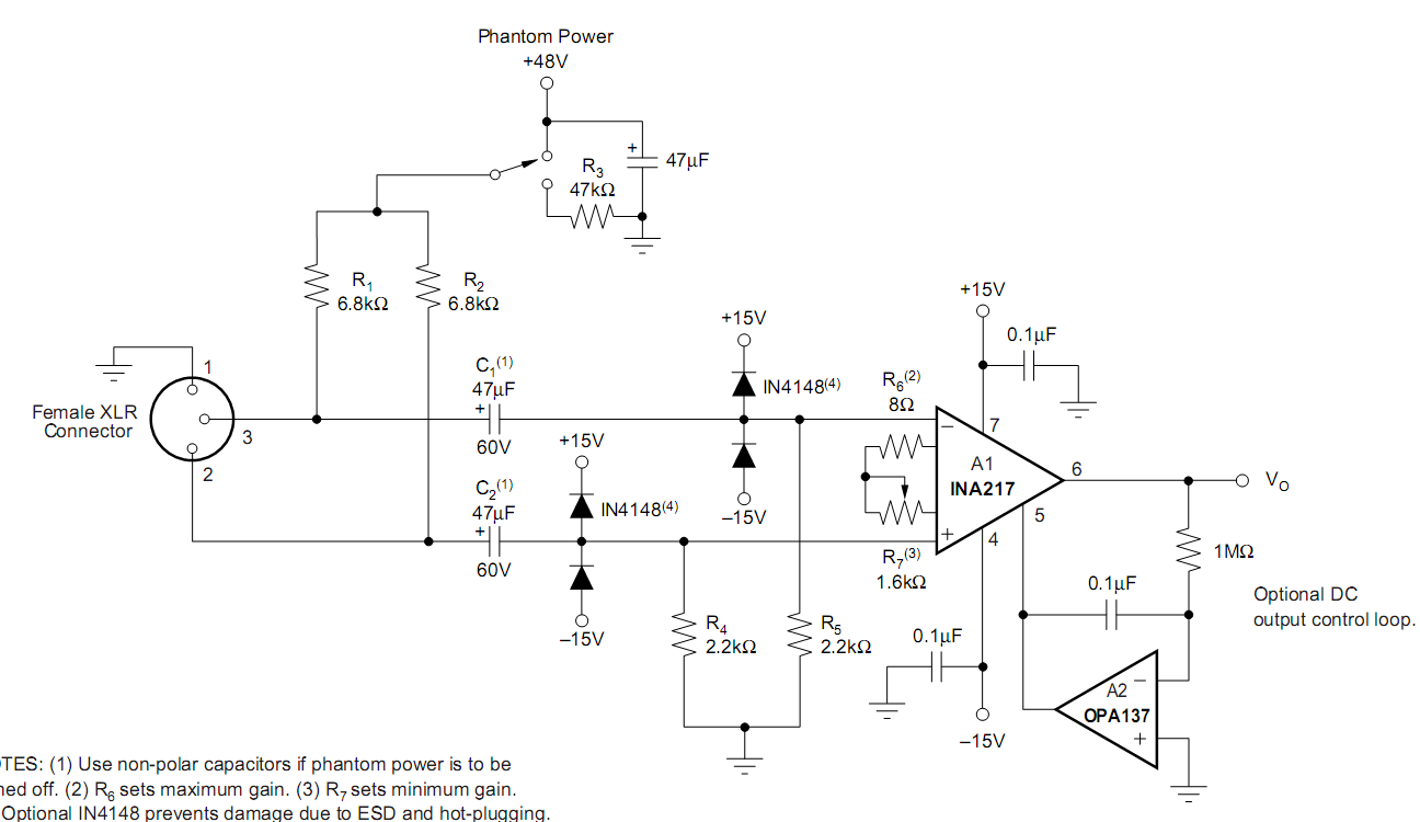
如下图中的R4和R5改大阻值会有什么影响?
目前由于这两个电阻的存在,信号源内阻较大时,输入信号会被这两个电阻拉低
This thread has been locked.
If you have a related question, please click the "Ask a related question" button in the top right corner. The newly created question will be automatically linked to this question.
改大会影响输入的那个高通滤波器的带宽,失调电流产生的电压会变大一些,噪声会变大一些,你可以尝试一下。
我现在将这两个电阻改为100K,目前还没发现问题,有什么隐患吗?