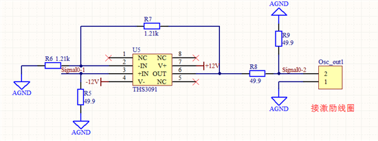
请问下TI的技术人员,我想用THS3091来对DDS输出信号进行功率放大,根据芯片手册上的电路图,为什么在THS3091的输入端通过一个49.9Ω的电阻接地,输出端串联一个49.9Ω的电阻再接负载呢?
This thread has been locked.
If you have a related question, please click the "Ask a related question" button in the top right corner. The newly created question will be automatically linked to this question.
请问下TI的技术人员,我想用THS3091来对DDS输出信号进行功率放大,根据芯片手册上的电路图,为什么在THS3091的输入端通过一个49.9Ω的电阻接地,输出端串联一个49.9Ω的电阻再接负载呢?
普通的应用电路一般不需要加信号源匹配电阻,数据手册中是测试电路,像一些特殊的应用,比如视频,是必须要加75ohm阻抗匹配电阻的。
你好,这个电阻可以根据实际应用来接,如果输出端需要接同轴电缆,那么这个电阻根据同轴电缆特性阻抗来定,你可以参考安捷伦的信号发生器来设计。
你好,这是不是就意味着输出端的49.9Ω的电阻是和负载电阻进行阻抗匹配的,两者在数值上相等?比如输出端接同轴电缆,同轴电缆的特性阻抗为75Ω,是不是这个49.9Ω的电阻就应该换为75Ω?
对了,源端的电阻R0,那是为了在负载端没有端接,或者没有良好端接的情况下,反射到源端的信号不至于再次反射回负载端。实际上负载端的不可能做到完全匹配,即便完全匹配,负载端的端接电阻到放大器的输入口还有一段距离,这也会产生反射。因此一般情况下我们习惯上加源端匹配电阻防止二次反射,这样可以将反射降到最低。
除此之外,加了源端的匹配之后,源端驱动器的负载电阻变成原来的两倍了,对于源端驱动器来说也是个好事,不是吗?(虽然接收端的信号只有源端的1/2-_-##)
您好,如果输出的走线比较长,是可以调整R8的值等于走线的特征阻抗的值,让反射降到最低。
但是,因为输出端的负载并不是无限大,如果为了增加负载端的功率,那么将R8减小会更好。
如果出现信号反射,那么可以通过在负载端并联网络的方法来使得负载阻抗跟特征阻抗相等。这种方法比调整R8的值更有效。
走线可能是指的PCB上的走线,可能是你的双绞线,还有可能是一切其他负载与运放输出之间的电气连接线。PCB走线也是由特征阻抗的,具体可以参考文档SLLA284A的layout guide 部分,那边详细的介绍了如何在PCB上走出指定的特征阻抗的线路。
激励线圈是负载,不是传输线,R8与激励线圈阻抗相等解决不了任何反射的问题。
R8可以跟双绞线的特征阻抗相等。当然了,关键要看线路中哪一段线路最容易导致反射。假设线路中包含了20cm的PCB走线跟10cm的双绞线,那么R8应该等于PCB走线的特征阻抗,而不是双绞线的特征阻抗。
3.负载不一定是阻性负载,而传输线的阻抗也不一定是阻性负载,我们常说的50欧的线缆只是线缆阻抗的阻性部分,而分布电感/分布电容导致的感性/容性部分因为值较小一般被忽略。在这个例子中,负载极有可能是感性的,因此可能需要阻容网络做终端匹配,来保证负载端的阻抗跟传输线的特征阻抗相一致。
你好,意思是不是这个电阻R8和同轴电缆的特征阻抗值相等,同轴电缆的特征阻抗值又和负载的阻抗值相等呢?
您好,最好的情况当然是输出电阻、特征阻抗以及负载电阻都相等。
在三者相等不能实现、或者信号反射并不严重的情况下,可以只匹配负载阻抗与电缆特征阻抗。
在负载阻抗无法匹配,或者信号反射非常微弱的情况下,可以只匹配输出阻抗与电缆特征阻抗。
这么说明白了吗?
是的,这里的49.9ohm的电阻是和50ohm的信号源进行阻抗匹配的。
恩,那在高速运放组成的PCB中,哪些地方应该注意阻抗匹配呢?每个运放的输入和输出都要进行阻抗匹配吗?
在高速或者远距离传输的场合,你可以根据lamda=c/f这个公式来计算信号波长,如果某段走线的距离大于1/10的波长的话,那么就需要认真考虑阻抗匹配了。比如,电流在铜钟的速度是2×10^8m/s。对于100MHz的信号来说,如果运放与运放之间连线超过30cm的时候就必须严肃的考虑阻抗匹配的问题了。
当然了,并不是说在小于30cm的时候 就不需要考虑阻抗匹配。如果系统要求高,仍然需要匹配。