Other Parts Discussed in Thread: OPA847
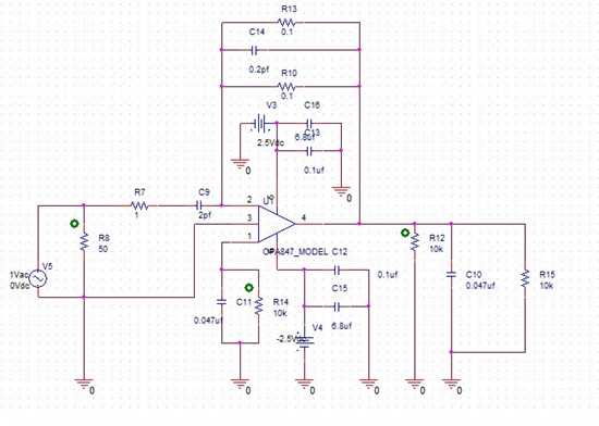
大家好,我做的是毕业设计,是用放大器设计宽带微分器,频率响应的线性频率要大于100MHZ。我选择了OPA847,参考了一下手册里的电路,然后自己设计了一个,但DB(输出/输入)的线性频率最大只在200Khz左右,调整了R7和C9的乘积,以及C14和R10的乘积,也没有办法了。我的设计要求是线性频率响应的频率要大于100MHZ,请问要怎么改电路呀?或者提供一下大体思路可以么?真的好纠结啊。。。
This thread has been locked.
If you have a related question, please click the "Ask a related question" button in the top right corner. The newly created question will be automatically linked to this question.
Other Parts Discussed in Thread: OPA847
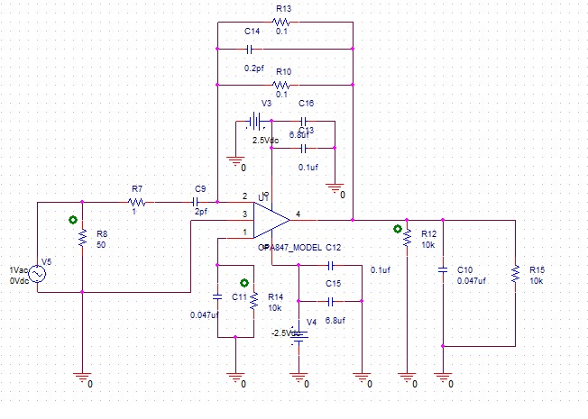
大家好,我做的是毕业设计,是用放大器设计宽带微分器,频率响应的线性频率要大于100MHZ。我选择了OPA847,参考了一下手册里的电路,然后自己设计了一个,但DB(输出/输入)的线性频率最大只在200Khz左右,调整了R7和C9的乘积,以及C14和R10的乘积,也没有办法了。我的设计要求是线性频率响应的频率要大于100MHZ,请问要怎么改电路呀?或者提供一下大体思路可以么?真的好纠结啊。。。