This thread has been locked.

If you have a related question, please click the "Ask a related question" button in the top right corner. The newly created question will be automatically linked to this question.

XTR111电流环的输出电流问题

Other Parts Discussed in Thread: XTR111

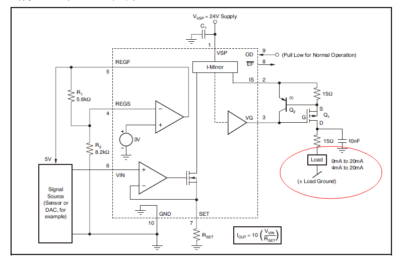
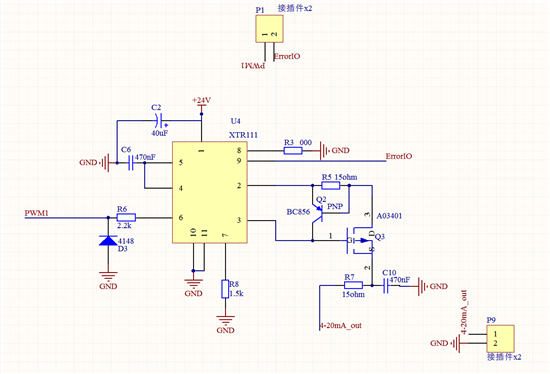
电路图如上;

4脚5脚输出电压为2.8v,datesheet中说这种接法应该是3.3的;

EF管脚电压为高;4点几伏特;

输出端串接200欧姆的电阻,输出电流居然为63mA,电阻瞬间冒烟。

电路设计应该是按照文档来的,为什么会有这些问题的呢??