This thread has been locked.
If you have a related question, please click the "Ask a related question" button in the top right corner. The newly created question will be automatically linked to this question.
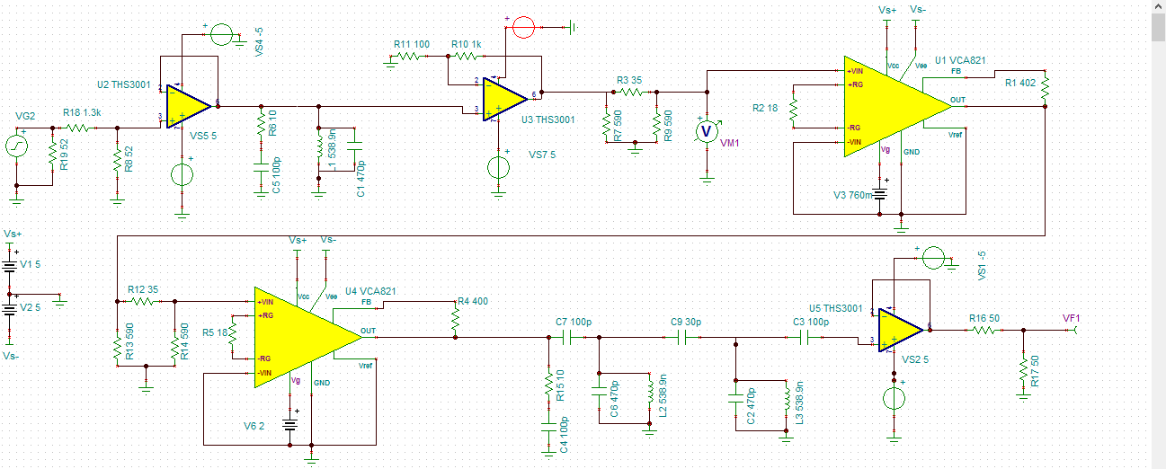
第二级怎么调也调不大?
能不能传一下仿真文件,tsc格式的
现在情况变了,vca821第二级没有输出
请贴出仿真源文件,看下是否哪里设置不对
请问有什么问题吗
还得麻烦提供源文件,这样方便我们进行验证,调试。
那你最后是怎么解决没有输出这个问题的啊?