This thread has been locked.

If you have a related question, please click the "Ask a related question" button in the top right corner. The newly created question will be automatically linked to this question.

请教VCA821的相关问题



你们好,看到你们的回复我很激动,我在做VCA821,但是菜鸟一个。英文也不好,我把vca821的手册用谷歌翻译了一遍,还是没看懂,例如

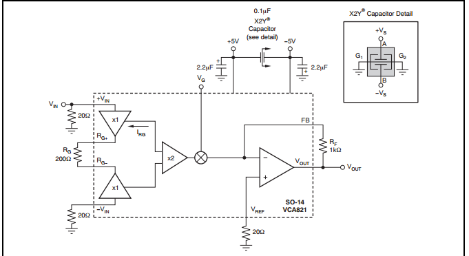
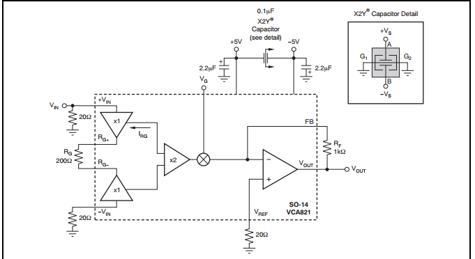
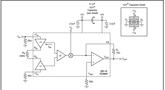
1:Rg是干嘛的?Rf是干嘛的,它不是压控放大吗?为什么不同的倍数还要对应不同的Rg,Rf,那要是这样,我还怎么实现压控?

2:我按照官方给的图,搭建了电路,不能实现任何放大之类的,波形都是很糟糕的。

3:如果你们有相应的图的话,发我一个,我试着做一下。

  • 亲,这是前级差模放大后级比例放大的放大系统。由于是很高频的放大电路,电路做了阻抗匹配。因此;这是一个连PCB布线都会受影响的器件。用起来比较难。

    建议从通用放大器入手学习差分放大电路,然后再上高频。否则会无头绪。