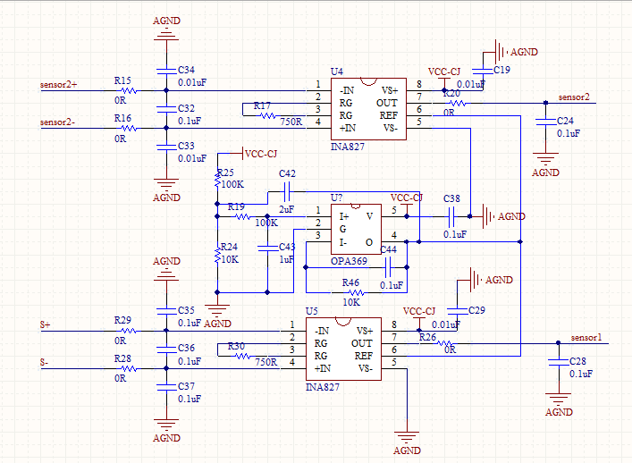
我目前用到两个仪表放大器,需要的基准是一样的,我想只用一个基准同时提供给俩仪表放大,不知道这样的方法可行否?请大侠们指点一下,基准是由电源分压,然后通过一个有源滤波器形成的,具体图纸在附件中,顺便也请大侠看看该电路有哪些不足,本电路主要用在仪表上,出于低功耗的考虑,只会在需要采集时才短时间开电,
This thread has been locked.
If you have a related question, please click the "Ask a related question" button in the top right corner. The newly created question will be automatically linked to this question.