This thread has been locked.
If you have a related question, please click the "Ask a related question" button in the top right corner. The newly created question will be automatically linked to this question.
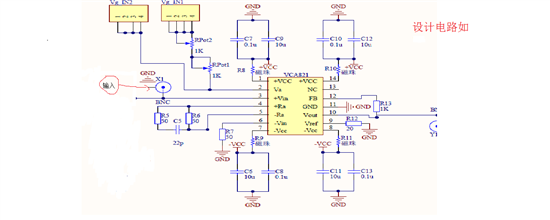
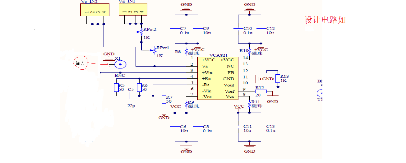
求大神帮助!!!
接上5V电压就发烫。。。
亲,你的+-Vcc是多少伏?
+-5v
亲,建议试试单+5V供电时,是否发热。
解决了,谢谢
楼主是怎么解决的?跪求,现在在做VCA821程控,谢谢楼主啦