This thread has been locked.
If you have a related question, please click the "Ask a related question" button in the top right corner. The newly created question will be automatically linked to this question.
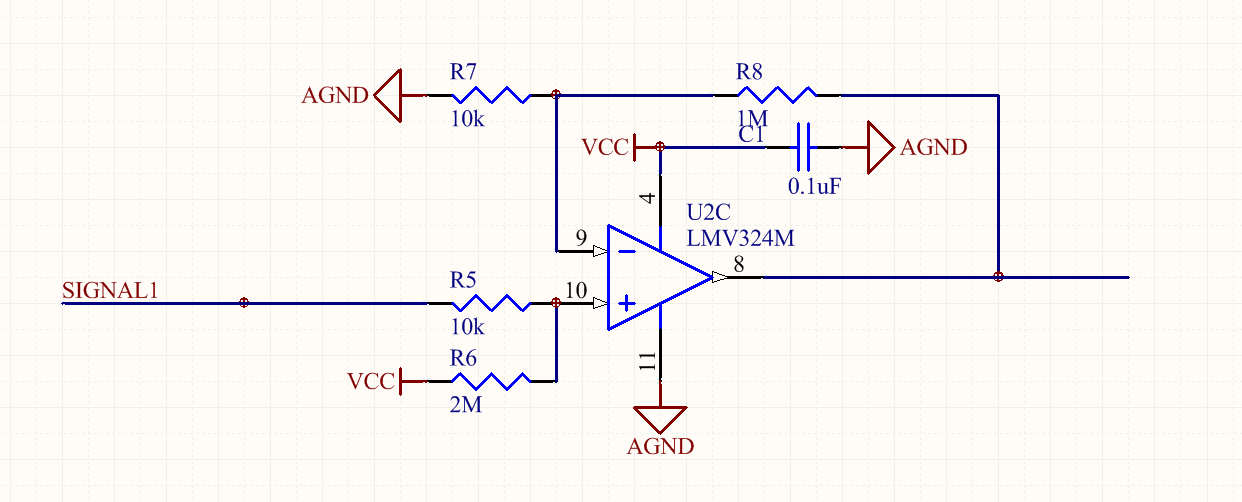
为什么我在没有输入的时候而输出端子的对地电压和芯片的供电电压时一样的呢?
没有输入时候你的IN+不是上拉到VCC了吗,那输入不是VCC吗
但是我把电阻R6去掉之后为什么输出电压还是和芯片的供电电压一样呢?
因为输入端悬空的电压是不固定的,并不是0V,你测一下,可能有2点几或者其他值
好像是反馈的原因,出现以下几个原因
1,如果把R7,R8,R5全部焊掉,运放的虚短是正常的
2,如果只焊接R8,输出电压时2.48V,9脚对地电压也是2.48V,而10脚对地的电压是1.24V
3,如果把R8,R7焊接上,输出电压和芯片的供电电压相同为3.3V,9脚对地的电压约为33mV,10脚对地的电压为360mV
4,如果只焊接R7,输出电压和芯片的供电电压相同为3.3V,9脚对地电压为0V,10脚对地电压为360mV
亲;R6/R8两边不平衡造成的。