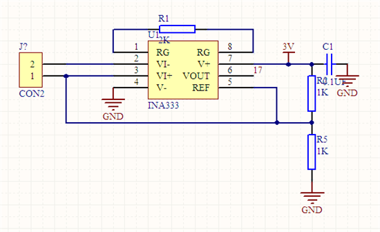
我使用INA333放大器作为我的电路中放大器,根据规格书放大倍数G=1+(100K/Rg);我用100k、47k、15k电阻分别接在了第1和8脚之间,电源是3.3v,REF脚接1.25V,我输入了0.246v电压,在Rg=15k时,输出是0.444v(这是相对于1.25v的电压),不知其故,望TI工程师予以解答。谢谢!
This thread has been locked.
If you have a related question, please click the "Ask a related question" button in the top right corner. The newly created question will be automatically linked to this question.
你好!
反相端缓冲级输出饱和了:
相对于Vref 输出值 应该为 0.246 * (50/(50+15)) + 0.246 = 0.435V,这跟你测量的值是一致的。
你电路的输入共模电压超过了INA333 在 3.3V供电的时候允许的输入范围。
对于三运放结构的仪表放大器,反相端的缓冲级的理论输出电压为 V = Vn - (50k/15k)(Vp - Vn) = - 0.82V 这在供电为 0 ~ 3.3 时是不可能实现的。
秋之初,你好!
这里算输出值不是0.246*(100/15)+0.246的么,还是说ina333 工作不在线性去这个公式就不适用了,这里的50 是怎么来的?谢谢。
HI KAI,
你可以看下这个帖子,对于这单电源下仪表运放输出饱和问题讲得比较详细:
http://www.deyisupport.com/question_answer/analog/amplifiers/f/52/t/15286.aspx?pi2132219853=2
HI Andy ,本人才学疏浅,看的不大懂不过我会好好看看,现在有问题着急解决,麻烦Andy帮忙,我用INA333 做信号放大,信号22k,发现放大倍数有问题 ,黄色的是输入的差分信号交流耦合;rg=2K;蓝色为输出对电源地的信号,直接耦合,这里我用电池供电,
你好Andy,不好意思图忘记发了,然后我发帖了,不好意思在别人的帖里发帖,谢谢你的回答,http://www.deyisupport.com/question_answer/analog/amplifiers/f/52/t/72949.aspx这是我的帖子
非常感谢你的回答,这个放大的倍数和我输入信号有关系,后来,输入信号43mv 输出2.4V,这放大倍数正常,只是输入信号小了,放大倍数就小了,这有可能信号太小,计算误差比较大,然后有人也说这受增益带宽积的影响,放大倍数太高,在一定的频率下可能就会衰减;以后我会注意的,谢谢解答