This thread has been locked.

If you have a related question, please click the "Ask a related question" button in the top right corner. The newly created question will be automatically linked to this question.

关于1M到100M的放大器设计

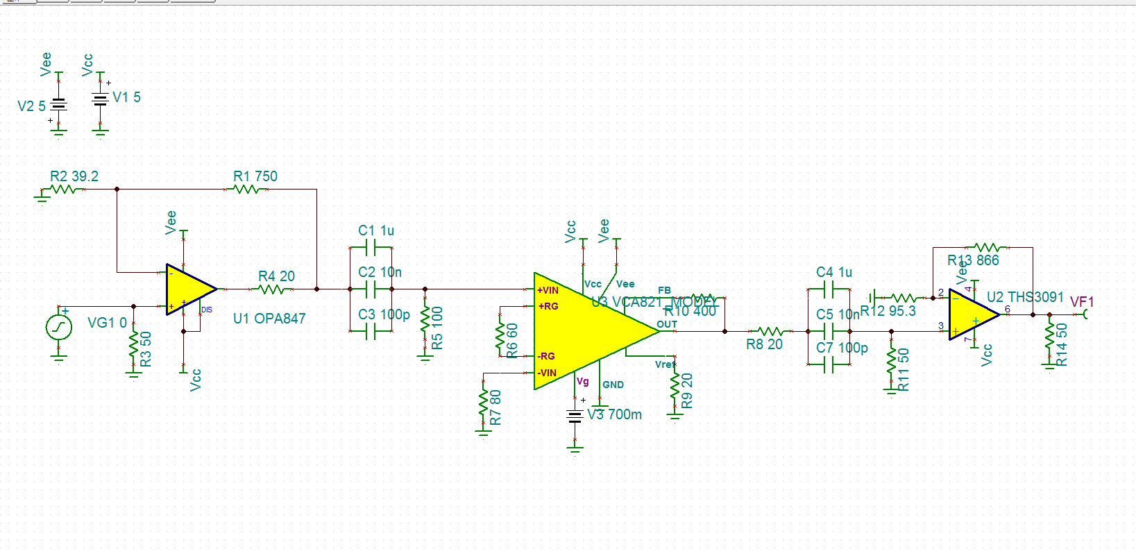
Other Parts Discussed in Thread: OPA847, VCA821, THS3091

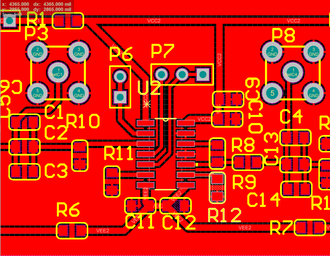
在论坛逛了个把小时,主要看告诉放大器相关的问题,有人说300MHZ以上的需要做阻抗匹配,有人说400MHZ,但是我在做1MHZ到100MHZ的放大器的时候,感觉阻抗匹配还是很有必要的,所以想请教一下关于放大器每级之间的阻抗匹配问题,我用的是TINA做的仿真,伯德图效果很好,但是制成PCB就自激了,就算布局上有点儿不足,但是我在输入信号在相对低频的时候应该不会有问题吧?