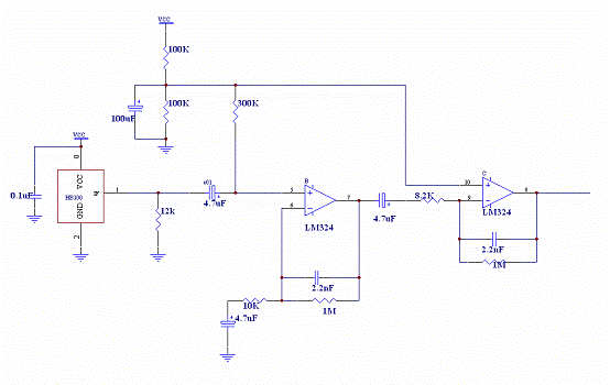
我现在要放大一个模块的输出信号,模块供电电压5+-0.25V,输出电压幅度为+-20mv以内,频率1K赫兹以内(是一个微波多普勒的模块),我现在要把波形放大到0—3.6V,通过TM4C的ADC采集波形分析,所以对放大精度要求略高,现在出现了点问题。模块推荐的外围电路如图:
使用LM324放大,电路大致明白作用,但不大确定,所以用multisim仿真了下,效果一般。
然后,因为实际电路制作的少,还停留在理论上,所以对这个电路信心不大,所以想自己设计一种电路。
我先问下关于原来的电路:
1.模块输出接电容之后接300K电阻上拉,等于是提供了偏置吗?4.7uf的电容是根据输入信号来选取的吧。
2.LM324输出和反向端接的2.2u电容是否是为了让运放稳定工作,有没有调节运放工作参数的目的?
3.这个电路精度和频率响应方面能满足我的要求吗?
关于自己设计电路:
1.像这种信号(幅度+-20mv 频率1Khz以内),如果是在单电源系统里,我该如何给信号提供共模电压,以让运放正常工作(即使是轨到轨的运放,对输入信号共模电压也有要求),一般怎么做?(像那种接电容,在上拉电阻的方式可以吗?总感觉信号会失真啊)
2.我直接通过仪表运放放大偏置好的信号可以吗?(为什么仪表运放看着如此简洁,也外接电容之类的,是因为制作技术提升,器件参数较好,已经没有那种必要了?)
